GenEdit: Compounding Operators and Continuous Improvement to Tackle Text-to-SQL in the Enterprise
Research on a Text-to-SQL system that learns from user feedback and decomposes query generation into manageable steps
March 27, 2025
Posting research I co-authored at Distyl AI along with Karime Maamari and Amine Mhedhbi.
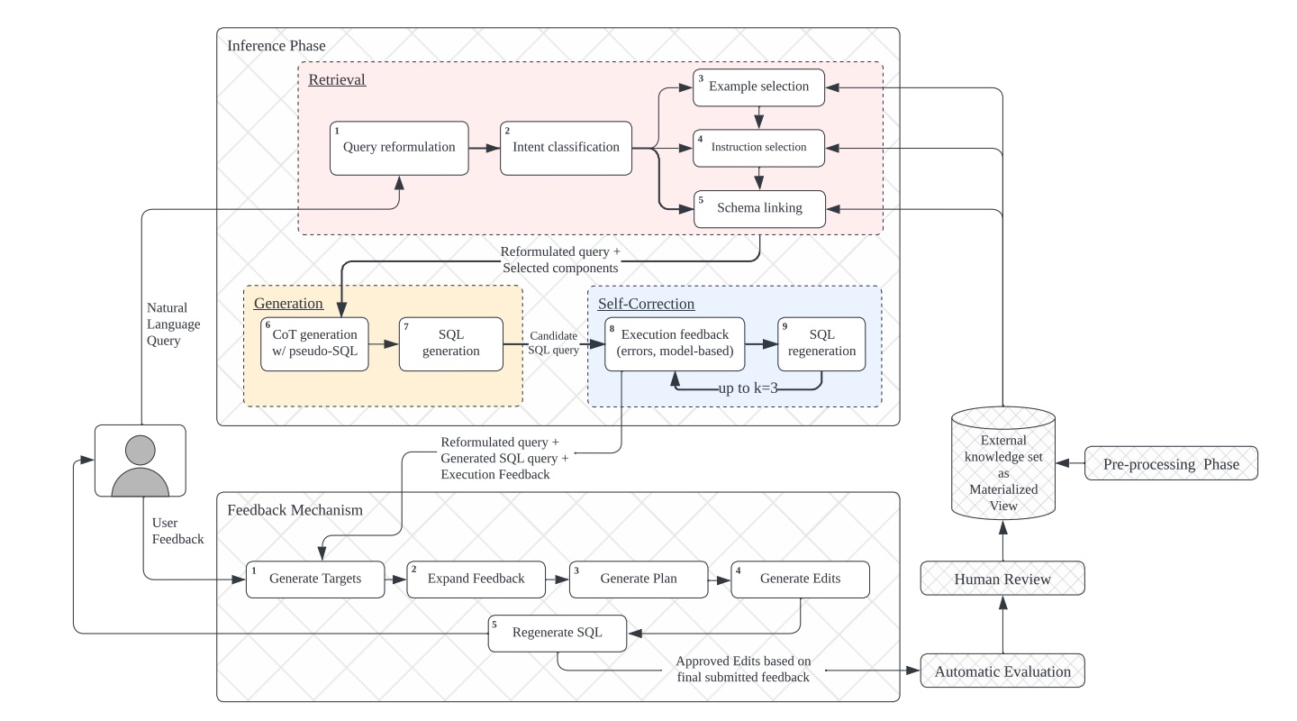
GenEdit addresses the challenge of deploying natural language to SQL systems in business environments. Rather than relying solely on a language model's reasoning capabilities, the system decomposes SQL generation into stages: retrieving relevant examples and schema information, creating step-by-step natural language plans, and then generating the actual query.
The key innovation is a feedback loop — an interactive interface that allows users to iterate and refine queries, with those edits improving future generations through staged regression testing. This creates a company-specific knowledge base that compounds over time.
Check out the full paper for more details: GenEdit: Compounding Operators and Continuous Improvement to Tackle Text-to-SQL in the Enterprise
