SIDE QUESTS /sīd kwests/
Where I break the inertia of reading / research / work to have fun testing an idea or exploring a concept more deeply...

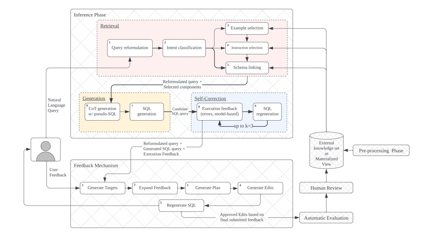
GenEdit: Compounding Operators and Continuous Improvement to Tackle Text-to-SQL in the Enterprise
Research on a Text-to-SQL system that learns from user feedback and decomposes query generation into manageable steps
March 27, 2025

A Live Duet World Premiere of 'Heaven'
Celebrating a match 'made in heaven' while checking off the bucket list
August 10, 2024

Cloning Yourself as a Chat Bot on a Budget
Creating a 'decent' $10 AI clone to auto respond to texts in a weekend
May 21, 2023

Like Mike: Becoming One With the GOAT
Making a childhood dream come true via the power of off-the-shelf generative models
November 15, 2020

Thousands of Hours and More: My Never Ending Journey to Master Mandarin
Retro on a project that still inspires me to push past perceived limits even today
June 20, 2020

Predicting USA COVID-19 Cases as if States were Their own Nations
Adapting to a "[COVID] New World" with data and good 'ole EDA + KNNs - why California's cases look more like Switzerland's on the decline while Alabama's resemble Sweden at it's apex.
April 12, 2020

NBA Player Embiidings
Leveraging Deep NN Embeddings to Augment Coaching and Identify True Offense/Defense
December 28, 2019

RNN Baby Name Generator
Leveraging RNNs with registered SSNs to generate a name for my niece
September 7, 2019

My Amazing Race
My journey to experience our planet and its many cultures as told by maps, data, and personal reflections.
September 3, 2019